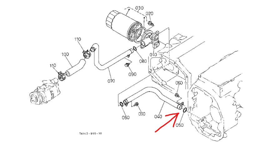
You need to pull the tube out and replace the O ring.
Are you absolutely sure that痴 where its leaking. I cant see it very good on your photos. My guess is the tube pushes in the housing and there is an O ring inside the housing to seal tube.
Might have to drain the transmission, going to have to remove the valve on the other end of line to get it out.

View attachment 672299
Folks, I have determined that my leak is in fact associated with this hard pipe coming into the block (see picture). Can you give me an idea of how difficult a repair this is going to be for me to do myself? Do I need to order the exact replacement part or is this a standard o-ring?
Thanks in advance!