Glow plugs no power

/ Glow plugs no power #1  

Price

New member
Joined
Nov 16, 2015
Messages
7
Location
Paragould Ark
Tractor
john Deere 4100
Need help where to look for problem of no power going to glow plugs
 
/ Glow plugs no power #2  
:welcome: to TBN
It would help to know what machine you're asking for help on???????????
 
/ Glow plugs no power #3  
If it may be the 4100, then here is a blurp from the service tech man.
 

Attachments

  • 4100_glowplug.jpg
    4100_glowplug.jpg
    330.5 KB · Views: 370
/ Glow plugs no power
  • Thread Starter
#4  
The machine is a john deere 4100
 
/ Glow plugs no power #6  
Fuse in fuse box?, on firewall, on engine near glow plug bus?

RE: attachment. Did you try clicking on the body of the text shown and not the 'paperclip'?
It worked for me.....
 
/ Glow plugs no power
  • Thread Starter
#7  
Fuse in fuse box?, on firewall, on engine near glow plug bus?

RE: attachment. Did you try clicking on the body of the text shown and not the 'paperclip'?
It worked for me.....

The fuse is good have power at fuse
 
/ Glow plugs no power #9  
If the fuse is good then you need to test each glow plug for an open circuit. That is assuming you have power to and through the glow plug circuit supplying the plugs?
 
/ Glow plugs no power
  • Thread Starter
#10  
I have power to the fuse when I turn on the key and the motor and battery light come on then after few seconds the dash lights get brighter and I hear a faint click .but no power at plugs . I take a 12volt test light clip one end to block prob to terminal on glow plug there is not ever any voltage at plugs
 
/ Glow plugs no power #12  
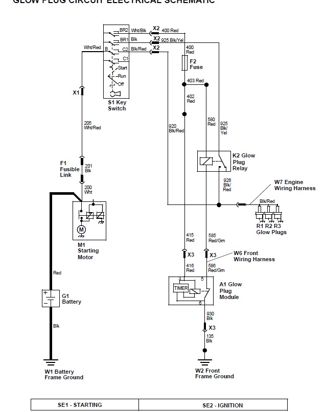
Here is a section I found on the 4100, in the service tech manual. Maybe help you track it down...
 

Attachments

  • 4100_gp_circuit_diag.jpg
    4100_gp_circuit_diag.jpg
    161.5 KB · Views: 476
  • 4100_gp_electrical.jpg
    4100_gp_electrical.jpg
    79.8 KB · Views: 1,117
  • 4100_gp_parts.jpg
    4100_gp_parts.jpg
    62.9 KB · Views: 434
/ Glow plugs no power #13  
Use diagrams to track voltage to/at relay and passing through rest of circuit. Determine where power drops off. Again verify any fuses in circuit both visually and with ohm reading across the actual fuse- removed from it's holder.
 
/ Glow plugs no power #14  
My guess is a faulty GP control relay or bad ground on GP timer.
 
/ Glow plugs no power #15  
Why guess when you can troubleshoot the problem and solve it without replacing parts until the Deere come home?:confused2:
 
/ Glow plugs no power #16  
CM
Jim doesn't have the tractor at his fingertips to troubleshoot the problem, and from his vast experience was offering his thoughts... now up to the OP to track it down. My interp of Jim's comment was not meant to start just replacing parts "until the Deere come home". Just a place in the schematics to check out first.

Which Deere do you have?
 
/ Glow plugs no power #17  
Why guess when you can troubleshoot the problem and solve it without replacing parts until the Deere come home?:confused2:

If you were referring to this oldtimer the crystal ball in my computer was covered with dust so I had to rely on guessing:D
 
/ Glow plugs no power #18  
CM
Jim doesn't have the tractor at his fingertips to troubleshoot the problem, and from his vast experience was offering his thoughts... now up to the OP to track it down. My interp of Jim's comment was not meant to start just replacing parts "until the Deere come home". Just a place in the schematics to check out first.

Which Deere do you have?

The ones with white tails running around in my woods, and had a couple of Deere brand ride mowers eons ago. One came with my house; I had to put my foot out to help it go uphill.:eek:
Does that count?!

If you were referring to this oldtimer the crystal ball in my computer was covered with dust so I had to rely on guessing:D

That's OK. I agree with your guesses. I guess!:)
 
/ Glow plugs no power #19  
shoot me your email and I'll send you a PDF of the tech manual

Joe
 
 
Top