Ford 850 Hyd problems

/ Ford 850 Hyd problems #21  
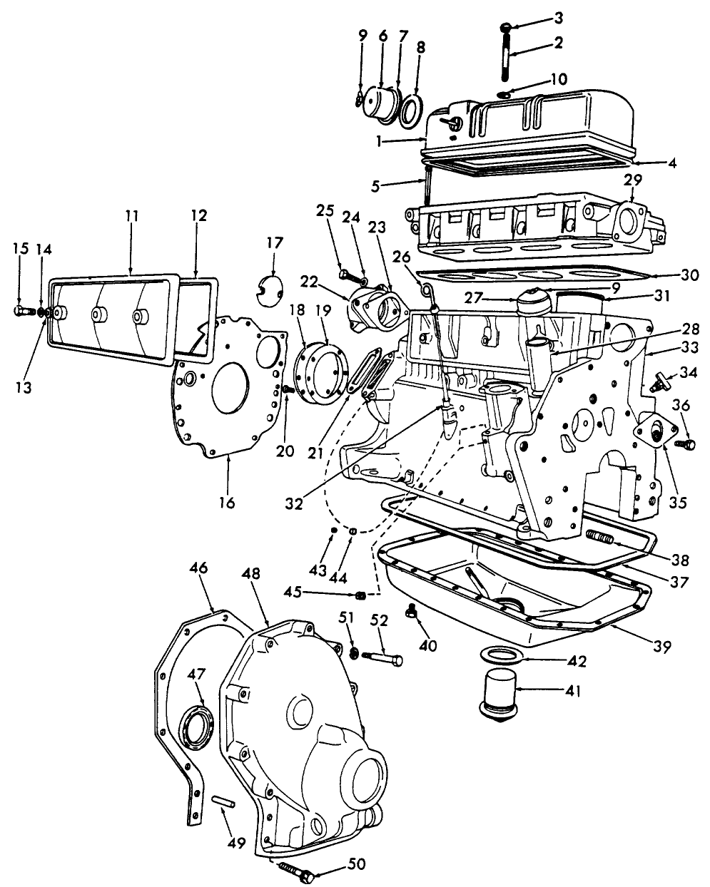
Parts 21-25 show the engine mount for the hyd pump and the gear cover.. gasket.. etc.

soundguy
 

Attachments

  • 172engine.gif
    172engine.gif
    57.6 KB · Views: 2,315
/ Ford 850 Hyd problems #22  
Thanks. That tractor is almost as old as I am. :D
 
/ Ford 850 Hyd problems #23  
Yep.. they are old.. but still lots of good work left in them usually. I have an 850 that I use to move round hay bales on the fel....

soundguy
 
/ Ford 850 Hyd problems #24  
Soundguy AC tractors when the lift lever is all the way back goes into constant pumping and you can take and tap off the port to get hyd to another valve. Is the Ford system have the same possibilities?
Can he put a tep. hose and valve on the plugged port on that plate and dump to sump to see if that relieves the pressure?
 
/ Ford 850 Hyd problems #25  
on a ford of that era, when the lift arms are all the way up, the unload valve is kicked out... the pump is constantly pumping anyway, as long as the engine is turning.. it's just getting dumped to the sump vs directed to the cyl.

the relief valve is at the bottom of the center housing, and should open before a good pump blows apart.

if he thinks there is a clog between the pump outlet and the back, he could take the plug out of the top option cover and see if he has oil there.. if so.. he's getting it thru the trans and center section and relief valve up to the top cover at least. I think I'd plumb in a gauge and see at what pressure the gasket was blowing.... relief probably kicks between 1700 and 2250.. just don't have my manual with me to check... if it's blowing before that.. then there is an issue with the pump and or gaskets / orings..

gauge could be plumbed in the pipe plug on the pump that is used for bleeding... then run it over with the starter with the spark plugs out and clutch blocked down..

soundguy
 
/ Ford 850 Hyd problems #26  
I got the "bottom" end of the pump back from the dealer. They replaced the needle bearing, oil seal, bearing race and also the drive shaft which was worn.
I assembled the pump and reinstalled today and it leaked immediately when I fired up the tractor. I removed the pump and took the head end apart to inspect. Everything looked fine. When I remounted I got a light and inspection mirror and now I can see the pump is leaking at the head connection. I took the unit apart again and torqued the six bolts very carefully with the same result. There seems to be alot of pressure in the system, when I shut it down I can here the pump pushing air and fluid out at the head joint.

I know I am rambling here; Let me know if you have any suggestions.

Thanks,

George

Those lines that I put in bold are what's bothering me. You talked about using your tractor, so I guess that the 3ph is working like it should. If the 3ph is working right, then the system won't go to relief pressure unless you severely overload the 3 point hitch. System relief pressure is 2000 psi. If you hooked the 3ph to something the tractor had no chance of lifting, it would simply lift the front of the tractor. This still wouldn't open the relief valve.

I know I sound like I'm rambling, but I said that to say this, there should be very little pressure with the lift down and the tractor at an idle.

I was wondering before and I may have missed your answer, (if I did, I apologize) did you put in the right, new, square shouldered o-rings between the pump and the mainfold?

The hissing or spewing sound you are hearing when you turn off the engine, can you see oil pushing out, or could it be sucking air as the oil drains down away from the pump?

When the tractor is running, is the oil just seeping or is it spraying? Is it a drip or a stream?

Like Soundguy said, you can remove the threaded plug from the side of the pump head and put a gauge in there. The pressure there should not exceed 2000 psi.

Mike
 
/ Ford 850 Hyd problems #27  
I put a dime on this plug for a pressure gauge...If you dont have a 5000psi gauge, just open plug up a few turns, leave a few threads, just crank a few turns on the starter, to check if there is high pressure coming/spraying out....if no pressure, run 3p up to stop (max pressure) then there should be pressure....

f850pump.JPG
 
/ Ford 850 Hyd problems #28  
I put a dime on this plug for a pressure gauge...If you dont have a 5000psi gauge, just open plug up a few turns, leave a few threads, just crank a few turns on the starter, to check if there is high pressure coming/spraying out....if no pressure, run 3p up to stop (max pressure) then there should be pressure....

f850pump.JPG

Good guess, but actually, that plug is on the suction side of the pump. The plug #3 is on the pressure side of the pump. :)

Also, running the the three point lever to the top would still only create minimal pressure, since the linkage on the inside of the lift cover continually moves the control valve to neutral as the lift arms raise. You can add weight to the 3ph which will cause an increase in pressure, but still would not reach relief pressure (if everything is working as it should) .

Mike
 
/ Ford 850 Hyd problems
  • Thread Starter
#29  
Those lines that I put in bold are what's bothering me. You talked about using your tractor, so I guess that the 3ph is working like it should. If the 3ph is working right, then the system won't go to relief pressure unless you severely overload the 3 point hitch. System relief pressure is 2000 psi. If you hooked the 3ph to something the tractor had no chance of lifting, it would simply lift the front of the tractor. This still wouldn't open the relief valve.

I know I sound like I'm rambling, but I said that to say this, there should be very little pressure with the lift down and the tractor at an idle.

I was wondering before and I may have missed your answer, (if I did, I apologize) did you put in the right, new, square shouldered o-rings between the pump and the mainfold?

Yes I installed new o-rings from NH.

The hissing or spewing sound you are hearing when you turn off the engine, can you see oil pushing out, or could it be sucking air as the oil drains down away from the pump?

I think you might be correct about it sucking air at this point; I will check before work tommorrow.

When the tractor is running, is the oil just seeping or is it spraying? Is it a drip or a stream?

There a very steady stream (no spraying), enough to make a trail across the cement.

Like Soundguy said, you can remove the threaded plug from the side of the pump head and put a gauge in there. The pressure there should not exceed 2000 psi.

I will look into a gauge tommorrow?

Thanks for the input

George


Mike

--------------------------------------------------------------------------
 
/ Ford 850 Hyd problems
  • Thread Starter
#30  
I put a dime on this plug for a pressure gauge...If you dont have a 5000psi gauge, just open plug up a few turns, leave a few threads, just crank a few turns on the starter, to check if there is high pressure coming/spraying out....if no pressure, run 3p up to stop (max pressure) then there should be pressure....

f850pump.JPG


There's defeintley pressure, I have cracked that plug and fluid will spray if i go too far.
 

Marketplace Items

DELCO ELIMINATOR 65042 HOT WATER PRESSURE WASHER (A59823)
DELCO ELIMINATOR...
Giyi LS43 QA Log Splitter (A60463)
Giyi LS43 QA Log...
2003 International 9200I (A53317)
2003 International...
2019 Toyota Corolla Sedan (A55853)
2019 Toyota...
2024 Kubota RTVXG850GLAS24-A Sidekick Utility Vehicle - 19 hours
2024 Kubota...
(1) Outrigger OTR IN445/50D710 Foam Filled Tire w/ Rim (A60463)
(1) Outrigger OTR...
 
Top