John deere 455 Questions

   / John deere 455 Questions
  • Thread Starter
#41  
Not getting any readings from the plugs. Is there a fuse? Will be looking more into it tonite. Would this cause hard starts even when its 60 out?
 
   / John deere 455 Questions #42  
dconrad
What is s/n of your 455? Above or below 70,000?

I assume the glow plug light comes on when starting up (key turned to 'on' )?

Here are the "up to 70000"
 

Attachments

  • 455_glow_plug_theory.JPG
    455_glow_plug_theory.JPG
    115.5 KB · Views: 135
  • 455_glow_plug_diagram.JPG
    455_glow_plug_diagram.JPG
    63.9 KB · Views: 173
  • 455_glow_plug_test_pts.JPG
    455_glow_plug_test_pts.JPG
    79.3 KB · Views: 156
  • 455_glow_plug_diagn.JPG
    455_glow_plug_diagn.JPG
    120.6 KB · Views: 140
Last edited:
   / John deere 455 Questions
  • Thread Starter
#43  
Light does come on. Not sure on s/n the sticker is basically gone.
 
   / John deere 455 Questions #44  
Tell us more about the light coming on.. how long does it stay on? and are you trying to crank "after" the light goes out?

Did this "no start" problem happen after the installation of the new glow plugs?

Would this cause hard starts even when its 60 out?

I believe some heat from the glow plugs is needed.. don't think I caught how many hours on this engine.
 
   / John deere 455 Questions
  • Thread Starter
#45  
Always had the hard start problem since I got it used. I think is around 1100 ish hours. And I do wait until the light goes out before I start it.
 
   / John deere 455 Questions #46  
What is the compression in each cylinder?
 
   / John deere 455 Questions
  • Thread Starter
#47  
No idea. Don't have a way to check it right now. Looking in to getting a tester.
 
   / John deere 455 Questions #48  
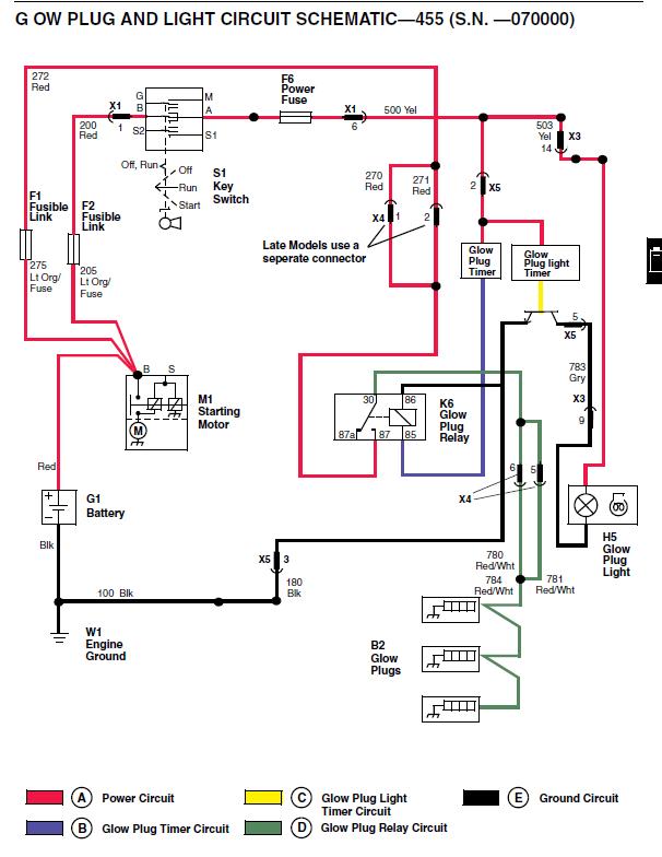
To help K7LN suggestion, here are the pages for the "s/n 70001 and up"

Maybe they will help to decide if you have s/n below or above the change at 70000.
 

Attachments

  • 455_glow_plug_theory_70000_up.JPG
    455_glow_plug_theory_70000_up.JPG
    150.1 KB · Views: 137
  • 455_glow_plug_diagn.JPG
    455_glow_plug_diagn.JPG
    120.6 KB · Views: 146
  • 455_Glow_70000_up_schem.jpg
    455_Glow_70000_up_schem.jpg
    96.3 KB · Views: 140
  • 455_Glow_70000_up_test.jpg
    455_Glow_70000_up_test.jpg
    95 KB · Views: 132
   / John deere 455 Questions
  • Thread Starter
#49  
That looks more like the board that's in there. going to try to test and see what i find. will probably have to be tomorrow.
 

Tractor & Equipment Auctions

2006 Mercedes-Benz Unimog 405 4x4 Flatbed Truck (A56858)
2006 Mercedes-Benz...
2015 Freightliner M2 106 Terex Hi-Ranger TL55 55ft. Insulated Material Handling Bucket Truck (A60460)
2015 Freightliner...
500 BBL FRAC TANK (A58214)
500 BBL FRAC TANK...
2000 Morbark Towable Brush Chipper (A59228)
2000 Morbark...
*Selling at Royal Auction Tampa, FL Location* (A59230)
*Selling at Royal...
2020 DRAGON ESP 150BBL ALUMINUM (A58214)
2020 DRAGON ESP...
 
Top