John Deere 4400 Tractor won't start

/ John Deere 4400 Tractor won't start #1  

Klabautermann

New member
Joined
Sep 17, 2014
Messages
7
Location
Walnut Creek, Ca
Tractor
John Deere 4400
It cranks fine and runs on ether (Ugh! It sounds bad!)! I checked the fuel filter(clean!). I turned the fuel shutoff valve on-and-off and there is only a dribble for both positions. Is there a solenoid valve somewhere?
 
/ John Deere 4400 Tractor won't start #2  
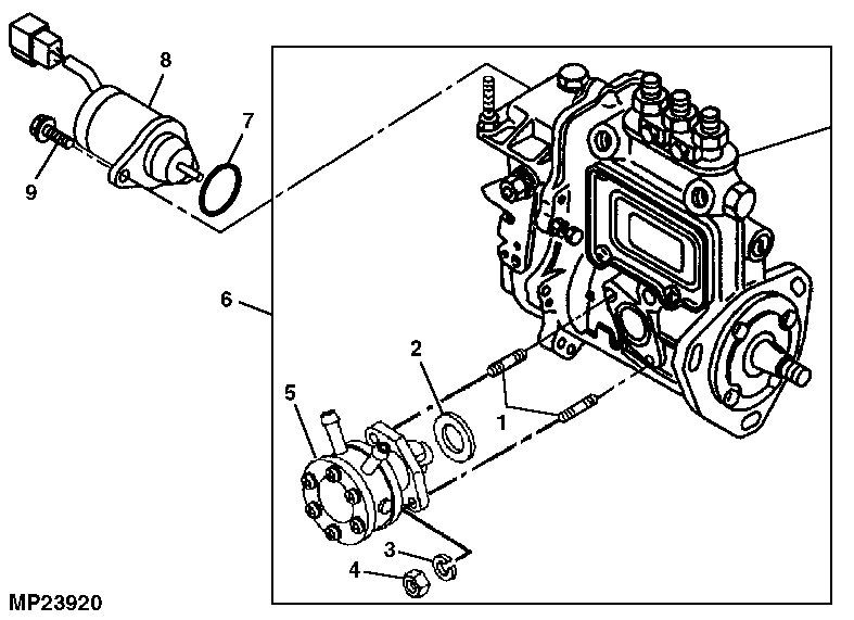
Is fuel control solenoid(parts key 8) clicking when ign switch is turned to on?
 

Attachments

  • MP23920________UN07DEC00.gif
    MP23920________UN07DEC00.gif
    15 KB · Views: 1,743
/ John Deere 4400 Tractor won't start
  • Thread Starter
#3  
No click. Tractor sat idle for a couple of months... What should my next action be?
Where did you find the parts picture? On line somewhere?
 
/ John Deere 4400 Tractor won't start #4  
check for blown fuse or loose wire.
 
/ John Deere 4400 Tractor won't start #6  
thermistor.....little chip can give you a fit and only cost like $8.00.
 
/ John Deere 4400 Tractor won't start
  • Thread Starter
#7  
No blown fuses (except the tail light) and no loose wires....
There is a 3-wire connector and red/white/black wires leading to the solenoid...
Thank You much for the John Deere Parts Catalog!
 
/ John Deere 4400 Tractor won't start
  • Thread Starter
#8  
Can I unplug this solenoid and test it with my multimeter?
Or... connect two of the 3 wires to a battery and listen for a "click"?
Which 2 wires? I would not want to burn it out, by jumpering the wrong ones...
 
/ John Deere 4400 Tractor won't start
  • Thread Starter
#9  
I accidentally entered the same message twice and deleted this one
 
Last edited:
/ John Deere 4400 Tractor won't start #10  
type thermistor into the search engine....many posts about it. There is even a picture from last weeks post of what it is. It is required for the fuel solenoid to open. Thus the either burned but tractor didn't start. I have a 4400 and had same issue.......replaced thermistor and tractor starts right up. You find it buried in wiring harness behind the fuses below the steering wheel.
 
/ John Deere 4400 Tractor won't start
  • Thread Starter
#11  
Can I test this thermistor?
Remove and replace is not so easy, since I am in Walnut Creek. The dealer is miles(!) away in Stockton!
I sent an e-mail to Godfrey Daniels. He had the same problem. Maybe he can tell me how to diagnose this...
If I could rule out the solenoid, by testing it, I would concentrate on this mysterious thermistor.
 
/ John Deere 4400 Tractor won't start #13  
The fuel solenoid may not be energizing to allow fuel to flow to the injector pump. Also check and see if fuel is being delivered to the injector pump. Could be the lift pump has gone out.
 
/ John Deere 4400 Tractor won't start
  • Thread Starter
#14  
Which two of the three solenoid wires would I touch to a battery, to test it?
 
 
Top